酷野贵州,贵州小众玩家www.cooyeahguizhou.com,电话:18111876522

旅游导航
更多优惠券
首页  >  户外活动  >  贵州户外活动  >  安顺户外活动  >  【春节 初三-初七】2.19-2.23山河秘钥五重奏 | 5天4晚 秘境天路奇观 解锁贵州隐藏玩法

出发日期

【春节 初三-初七】2.19-2.23山河秘钥五重奏 | 5天4晚 秘境天路奇观 解锁贵州隐藏玩法

活动特色介绍:省内长线 经典路线 网红秘境 赠送摄影 赠送早餐 到达日接送 自由度高 无购物出行

编号:311491 0条评论 累计0人已报名

5天4晚
产品价格:
¥2780起
积分促销:
¥0
  • 出发地:
    贵阳
  • 目的地:
    安顺
  • 集合时间:
    22:00
  • 集合地点:
    贵阳
  • 活动类型:
    徒步、 登山
  • 集合标识:
    现场领队
费用套餐:
报名列表 活动亮点 活动行程 费用说明 客户评价 我要咨询
本期0人已报名,10人成行
活动亮点 打印行程

山河秘钥五重奏_01山河秘钥五重奏_02山河秘钥五重奏_03山河秘钥五重奏_1_04山河秘钥五重奏_1_03山河秘钥五重奏_1_02山河秘钥五重奏_1_01山河秘钥五重奏_1_07山河秘钥五重奏_1_06山河秘钥五重奏_1_05山河秘钥五重奏_1_08山河秘钥五重奏_1_09山河秘钥五重奏_2_01山河秘钥五重奏_2_02山河秘钥五重奏_2_03

活动行程

山河秘钥五重奏_3_01山河秘钥五重奏_3_03山河秘钥五重奏_3_02

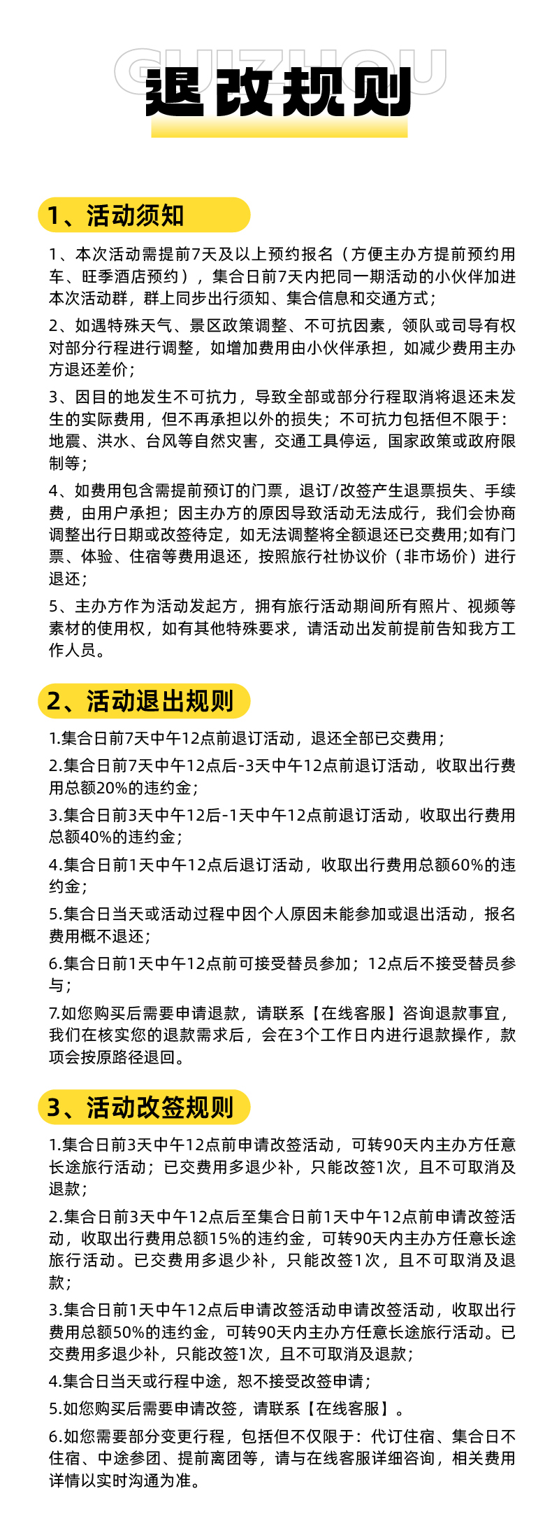
费用说明

山河秘钥五重奏_3_04山河秘钥五重奏_4_01山河秘钥五重奏_4_02山河秘钥五重奏_4_03山河秘钥五重奏_4_04

我要咨询
提交 验证码: 昵称: 手机号码: